欢迎访问鹿泉区人民政府网站!
无障碍
适老模式
繁体版
丨
简体版
首页
动态
国务要闻
鹿泉要闻
图片新闻
视频播报
部门工作
乡镇报道
政务公开
本区文件
财政预决算
互动
政务咨询
意见征集
在线咨询
政务服务
行政权力
公共服务
专题
涉企收费目录清单
扶贫资金政策专栏
土地信息
住房保障
概览
本区概况
旅游
文化
领导之窗
首页
>
专题
>
土地信息
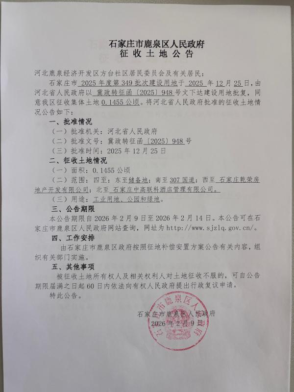
石家庄市鹿泉区人民政府征收土地公告(鹿泉经济开发区方台社区)
2026-02-10
来源:石家庄市自然资源和规划局鹿泉分局
浏览次数:
1
打印
石家庄市鹿泉区人民政府征收土地公告(鹿泉经济开发区方台社区)