欢迎访问鹿泉区人民政府网站!
无障碍浏览进入适老化繁体版 丨 简体版
首页  > 政府信息公开  > 法定主动公开内容  > 行政执法公示  > 执法机关  > 城市管理综合执法局  > 事前事后公开  > 事后公开
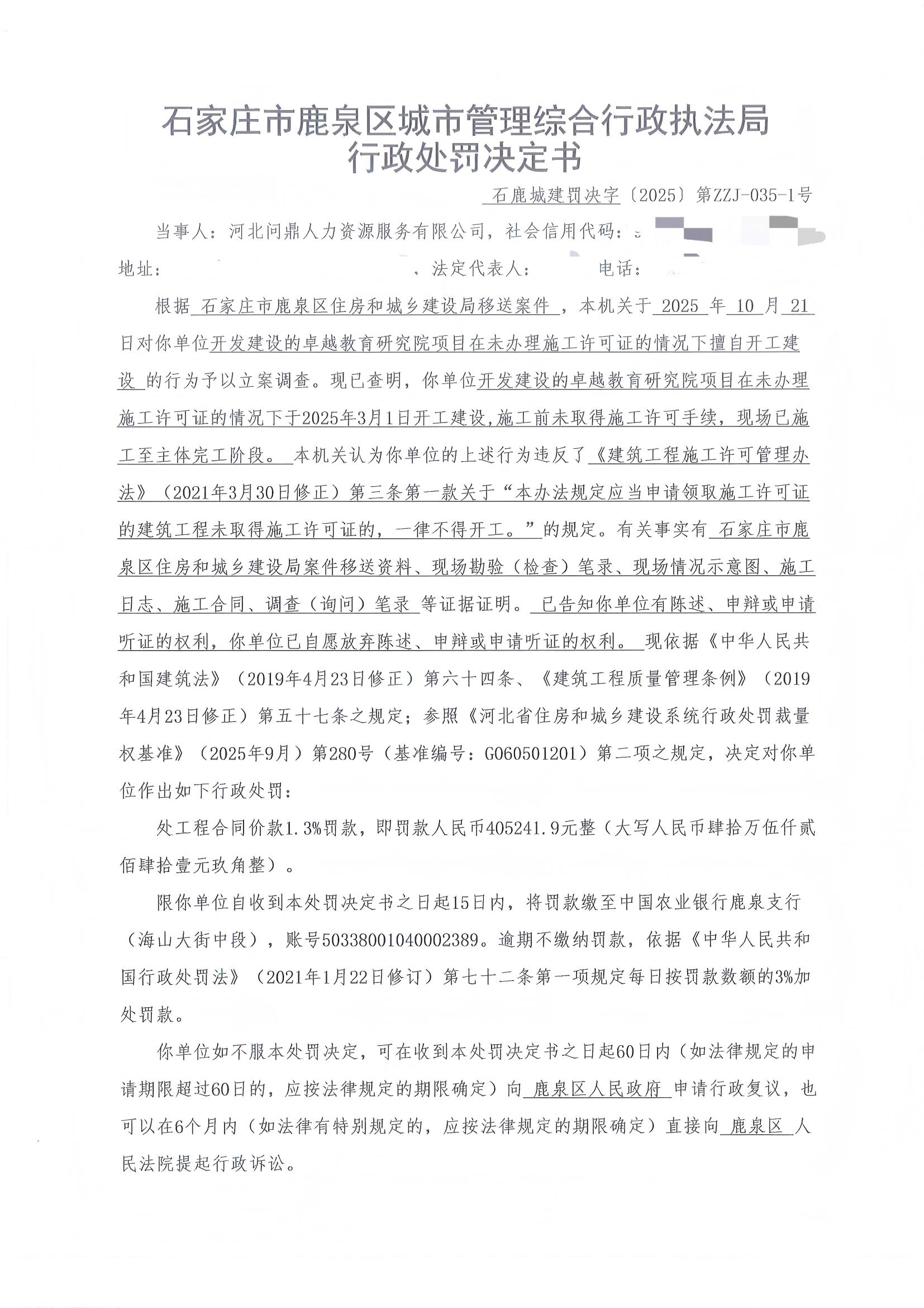
石家庄市鹿泉区城市管理综合行政执法局2025年度行政处罚公示ZZJ-035
2025-12-22  来源:综合执法大队  浏览次数:1