欢迎访问鹿泉区人民政府网站!
无障碍浏览进入适老化繁体版 丨 简体版
首页  > 政府信息公开  > 法定主动公开内容  > 行政执法公示  > 执法机关  > 自然资源和规划局  > 事前事后公开  > 事后公开
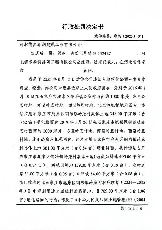
行政处罚决定书鹿泉[2025]-041
2025-10-31  来源:石家庄市自然资源和规划局鹿泉分局  浏览次数:1